政策研究 | 《企业国有资产交易操作规则》解析

来源:其他 发布时间:2025/03/25 16:55:54 浏览:46511

近日,国务院国资委修订印发了《企业国有资产交易操作规则》(国资发产权〔2025〕17号,以下简称《规则》或17号文),本文就《规则》出台背景、核心内容及与以往政策法规对比情况作以下解析,以供对《规则》的理解与适用。


出台背景

      2016年,国务院国资委发布了《企业国有资产交易监督管理办法》(以下简称32号令),2022年5月发布了《关于企业国有资产交易流转有关事项的通知》(以下简称39号文),2024年1月发布了《关于优化中央企业资产评估管理有关事项的通知》(以下简称8号文),持续对企业国有资产交易行为进行规范,解决交易过程中发现的问题。

      《规则》作为32号令的操作细则,在原《企业国有产权交易操作规则》(以下简称120号文)的基础上,为推动国有企业高质量发展、促进企业国有资产规范、高效流转的背景下出台。

核心内容

(一)完善企业国有资产交易操作规范内容。《规则》共六章九十九条,新增了国有企业增资、国有企业实物资产转让的规范性操作流程及原则,填补了

相关制度空白,促进各类资产规范交易,有效防范国有资产流失。其中第三章“企业增资”,按照企业增资基本流程分为六节,对增资方案审议和确定、一次性实缴出资、批准程序履行、信息披露发布、意向投资方确认、遴选活动开展、增资协议签订、交易禁止事项、增资价款结算、交易凭证出具、产权变动登记及市场主体变更登记等事项进行规范。第四章“企业资产转让”,对企业资产转让基本要求、资产评估和定价依据、信息披露内容、信息披露公告期和降价转让等事项进行规范。

二)全面提高资源流转配置效率。《规则》充分发挥市场在资源配置中的决定性作用,统筹考虑做优增量和盘活存量的关系,进一步优化交易流程、压缩交易周期、降低交易成本。一是明确企业增资过程中投资方遴选要点。《规则》第六十三条规定“增资企业选择战略投资方主要关注企业发展战略、经营目标、主营业务等方面的匹配和协同情况。选择财务投资方主要关注资金实力和财务状况等。”二是细化明确交易项目降价方式。《规则》第十六条明确“转让方应当结合标的企业情况、市场行情等因素以阶梯降价的方式降价。新的转让底价低于评估结果的90%时,转让底价及后续降价幅度(比例或金额)等应当经转让行为批准单位批准”。三是缩短了产权、资产转让仅调整转让底价后重新披露的时间。《规则》第十六条规定“信息披露期满未征集到意向受让方,仅变更转让底价重新披露信息的,产权转让重新公告时间不少于5个工作日。”《规则》第八十二条规定“信息披露期满未征集到意向受让方,调整转让底价后重新披露信息的项目,首次信息披露转让底价低于1000万元的,公告时间不少于3个工作日;首次信息披露转让底价高于1000万元(含)的,公告时间不少于5个工作日。”

      (三)有效保障交易相关各方权益。《规则》充分体现公开公平公正交易的原则,明晰交易各方权利义务,确保各方合法权益得到有效保障。一是明确了企业国有资产交易行为从决策批准、信息发布到交易完成过户的主要流程。二是要求交易各方应当在交易合同中明确约定“公司变更登记手续安排及逾期变更的责任”三是交易过程中涉及的关联人回避和保密义务。《规则》第八十七条 “企业国有资产交易项目相关工作人员及有关联关系的关联方拟参与交易的,应当符合企业领导人员任职回避等有关规定,且不得参与方案制定、审批和组织实施等工作。《规则》第九十三条“除公告披露的信息外,交易各方、产权交易机构、中介机构以及各相关方应当对在企业国有资产交易过程中获悉的相关情况承担保密义务。”四是明确名称字号使用、档案留存等要求。《规则》第八十八条“企业产权转让、企业增资导致国家出资企业及其子企业失去标的企业实际控制权的,交易完成后标的企业不得继续使用国家出资企业及其子企业的名称字号、经营资质和特许经营权等无形资产,不得继续以国家出资企业子企业名义开展经营活动。上述要求应当在信息披露公告中作为交易条件予以明确,并在交易合同中对市场主体变更登记、名称字号变更等安排作出相应约定。”《规则》第九十一条“产权交易机构应当对企业国有资产交易活动中所形成的各种记录材料形成业务档案,并统一留存、保管。”


规则对比

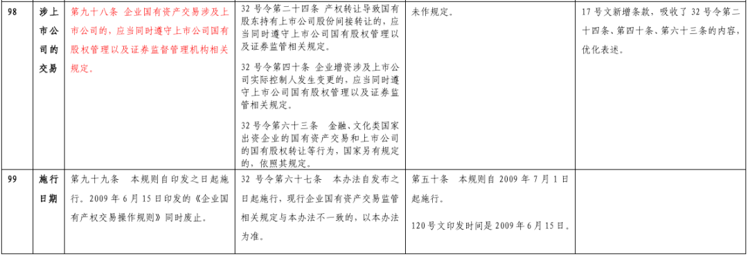
      《规则》和原120号文、32号令、39号文的对比↓↓↓

图片

图片

图片

图片

图片

图片

图片

图片

图片

图片

图片

图片

图片

图片

图片

图片

图片

图片

图片

图片

图片

图片

图片

图片

图片

图片

图片

图片

图片

图片


转载自公众号 :浙交所



联系我们


业务咨询:(0579)89906601
投诉电话:(0579)89906600
电子邮箱:zzj@ywcq.com
联系地址:浙江省义乌市稠州北路505号
微信公众号
意见反馈
我要咨询

服务热线 400-696-3939

( 工作日 8:30-11:30,13:30-17:00 )